Complemento de recepción de pago en el factoraje financiero
En este artículo se explorará la importancia del complemento de recepción de pago en el factoraje financiero en México, y cómo su correcta implementación puede ayudar a las empresas a mejorar su flujo de efectivo y reducir el riesgo de impago de facturas.

Contenido
¿Qué es un complemento de recepción de pago electrónico (CRP)?
El complemento de recepción de pagos, también conocido como comprobante de pago electrónico, es un comprobante fiscal digital por internet (CFDI) de tipo pago que se utiliza para acreditar la realización de pagos en una transacción comercial.
En México, los CRPs se emiten cuando se realiza el pago total o parcial de una factura referente a una operación comercial en una fecha distinta a la emisión del CFDI de ingreso correspondiente. El comprobante de pago contiene información sobre el monto pagado, la fecha de pago, el número de referencia del documento que se pagó y otros datos que permiten identificar la transacción.
Los CRPs son importantes para la contabilidad y el cumplimiento de las obligaciones fiscales de los contribuyentes, ya que permite acreditar el pago de las operaciones comerciales y deducir los impuestos correspondientes.
¿Qué es la versión 2.0 del complemento de recepción de pagos?
A partir del 01 de enero del 2022, entra en vigor la versión 2.0 del complemento de recepción de pagos, esta versión es compatible con la versión 4.0 del CFDI, siendo obligatorio su uso a partir del 1 de abril del 2023.
Los principales cambios de CRP 2.0 son:
- 1
Se incluyen nuevos campos para identificar sí los pagos de las operaciones que ampara el comprobante son objeto de impuestos.
- 2
Se incluye un nuevo apartado con el resumen de los importes totales de los pagos realizados expresados en moneda nacional, así como los impuestos que se trasladan.
- 3
Se identifica los pagos a cuenta de terceros
¿Cómo se debe emitir el complemento de recepción de pago cuando se hace un factoraje?
La autoridad fiscal ha manifestado que el contribuyente que reciba el pago de una contraprestación es quien debe emitir el complemento de recepción de pagos, con independencia de que este no haya sido necesariamente el emisor de la factura de origen.
Cuando se realiza una operación de factoraje, una empresa (factorante) cede los derechos de cobro de una factura a una institución financiera a cambio del pago anticipado del documento. Al recibir el pago anticipado, la empresa debe emitir el complemento de recepción de pagos a la institución financiera por el monto neto después de descontar las comisiones y cargos financieros correspondientes. Adicionalmente es necesario relacionar los CFDIs de ingreso correspondiente a la operación de factoraje, indicando su folio fiscal y número de serie.
Para mas información sobre el llenado y emisión de este tipo de comprobante fiscal digital por internet pueden aceder a la Guía de Llenado de Facturas del SAT.
Comparte tus datos y recibe una oferta personalizada de factoraje en menos de 24h.
Optimiza tus finanzas y mejora tu flujo de efectivo hoy mismo.
¿Cómo se factura en operaciones de factoraje en México?
En México, las operaciones de factoraje financieros se realizan a través de la cesión de derechos de cobro de facturas a cambio de un financiamiento. En términos de facturación, la empresa cedente de las facturas emite la factura original a su cliente, tal como lo haría en una venta regular.
Posteriormente, cuando la empresa decide ceder sus facturas a una financiera (factor), esta emite una factura por el costo financiero por la operación de factoraje. Esta factura de cesión debe cumplir con los requisitos fiscales y contables establecidos en la legislación mexicana, y debe ser registrada contablemente en los libros de la empresa cedente y del factor.
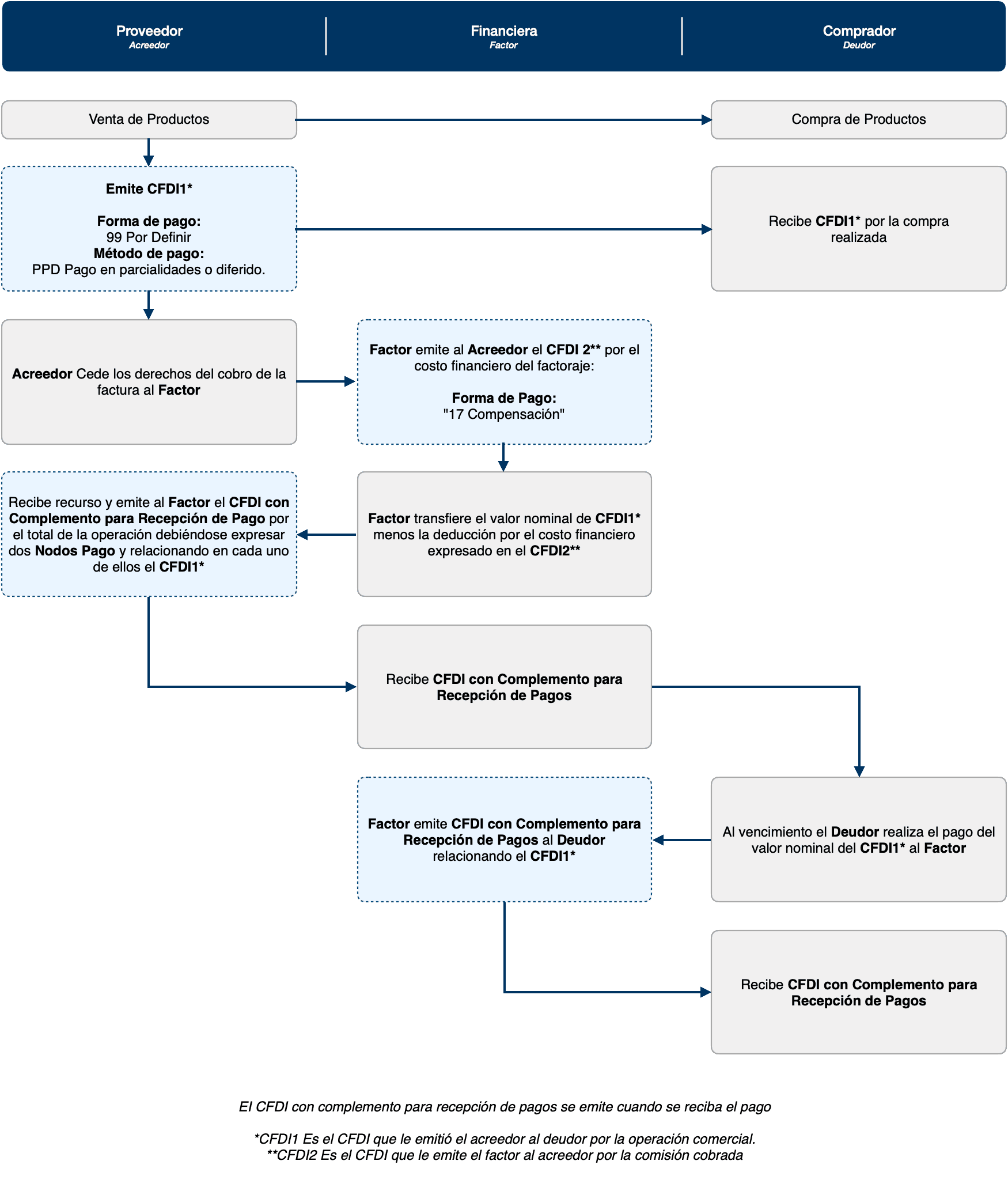
Es importante que tanto la empresa cedente como la financiera emitan los comprobantes de pago electronicos al recibir sus pagos correspondientes, a continuación un ejemplo del flujo de facturación en operaciones de factoraje.

- 1
El cliente realiza una compra al proveedor el cuál genera el CFDI 1 al cliente por el valor total de la venta a crédito.
- 2
El proveedor cede los derechos de cobro de la factura a una empresa de factoraje “Factor” y se crea un contrato para ello.
- 3
La empresa de factoraje “Factor” emite al proveedor el CFDI 2 por el valor de sus servicios, comisión etc.
- 4
La empresa de factoraje “Factor” efectua el pago al proveedor de la cantidad pactada en el contrato respecto a los derechos de cobro del CFDI 1, así también relacionando los dos nodos pago con el CFDI 1.
- 5
El proveedor recibe el recurso y emite a la empresa de factoraje “Factor” el CFDI con complemento para recepción de pagos por el total de la operación.
- 6
La empresa de factoraje “Factor” recibe el CFDI con el complemento para recepción de pagos.
- 7
El cliente realiza el pago a la empresa de factoraje “Factor”
- 8
La empresa de factoraje financiero emite el CFDI con el complemento de pagos al cliente, así también relacionandolo con el CFDI 1.
- 9
El cliente recibe el CFDI con el complemento para recepción de pagos.
¿Tienes dudas?
¡Te ayudamos!Solicita tu factoraje
Ver requisitosArtículos relacionados

¿Cómo funciona el factoraje en México?
Cuáles son los diferentes tipos de factoraje, cuánto cuestan y sus ventajas.
Leer más
Facturación en operaciones de factoraje
Cómo emitir facturas en cuando se utiliza el factoraje financiero para anticipar el cobro de las facturas.
Leer más
Notas de crédito en el factoraje financiero
Este artículo explora el uso de las notas de crédito en el factoraje financiero, y cómo esta herramienta puede ayudar a las empresas a mejorar su flujo de efectivo. También se discuten las ventajas y desventajas de utilizar notas de crédito en el factoraje financiero.
Leer másTags: